電子收據-函令專區

旅行業代收轉付電子收據作業規範

發文單位:財政部台北國稅局
發文日期:中華民國109年10月26日
發文字號:財北國稅審四字第1090035481A號
主  旨: 檢送「旅行業代收轉付電子收據作業規範」一份,請查照。
副  本: 財政部高雄國稅局、財政部北區國稅局、財政部中區國稅局、財政部南區國稅局

旅行業代收轉付電子收據試辦作業規範

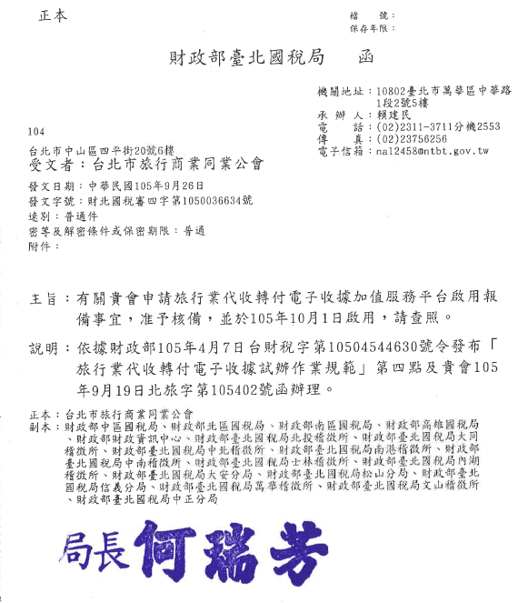
發文單位:財政部台北國稅局
發文日期:中華民國105年09月26日
發文字號:財北國稅審四字第1050036634號
主  旨: 有關貴會申請旅行業代收轉付電子收據加值服務平台啟用報 備事宜,准予核備,並於105年10月1日啟用,請查照。
副  本: 財政部中區國稅局、財政部北區國稅局.財政部南區國稅局.財政部高雄國稅局 、財政部財政資訊中心、財政部臺北國稅局北投稽徵所、財政部臺北國稅局大同稽徵所、財政部臺北國稅局中北稽徵所、財政部臺北國稅局南港稽徵所、財政部 臺北國稅局中南稽徵所、財政部臺北國稅局士林稽徵所、財政部臺北國稅局內湖稽徵所、財政部臺北國稅局大安分局、財政部臺北國稅局松山分局、財政部臺北 國稅局信義分局、財政部臺北國稅局萬華稽徵所、財政部臺北國稅局文山稽徵所、財政部臺北國稅局中正分局
發文單位:財政部臺北國稅局
發文日期:中華民國105年4月7日
發文字號:台財稅字第10504544630號
主  旨: 訂定「旅行業代收轉付電子收據試辦作業規範」,並自 即日生效。附「旅行業代收轉付電子收據試辦作業規範」。
副  本: 財政部法制處、財政部財政資訊中心、財政部臺北國稅局、財政部高 雄國稅局、財政部北區國稅局、財政部中區國稅局、財政部南區國稅局、中華民國旅行商業同業公會全國聯合會、台北市旅行商業同業公會(均含附件)
發文單位:財政部
發文日期:中華民國95年10月26日
發文字號:財北國稅審三字第0950242222號
主  旨: 貴會推動電子化旅行業代收轉付收據,其備註欄之營業人蓋用統一發票章專用章蓋章處,擬以機器列印,以資簡化乙案,同意備查,請查照。
副  本:各分局、稽徵所
發文單位:財政部財政資訊中心
發文日期:中華民國105年9月9日
發文字號:資電字第1050002884號
主  旨:有關貴會申請旅行業代收轉付電子收據系統檢測案,業經檢測通過,請查照。
副  本:財政部台北國稅局
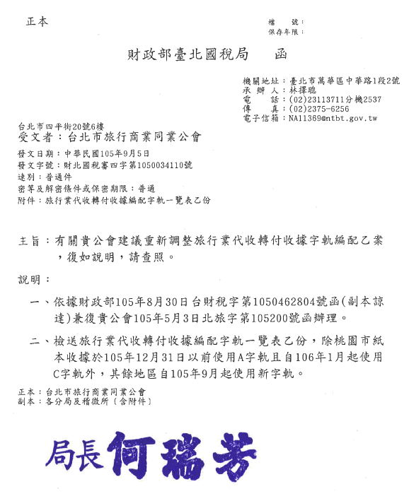
發文單位:財政部臺北國稅局
發文日期:中華民國105年9月5日
發文字號:財北國稅審四字第1050034110號
主  旨:有關貴公會建議重新調整旅行業代收轉付收據字軌編配乙案,復如說明,請查照。
副  本:各分局及稽徵所(含附件〕